山东华爱慈善基金会
山东华爱慈善基金会
山东华爱慈善基金会
网站首页
关于我们
基金会介绍
基本信息
基金会章程
组织架构
联系我们
合作公益项目
困境儿童
孤困老人
疾病救助
关爱残障
最新资讯
公益新闻
公益视频
公益故事
信息披露
公告声明
年度报告
审计报告
管理制度
相关证书
荣誉表彰
党建专栏
动态要闻
通知公告
合作伙伴
公益媒体伙伴
爱心企业伙伴
公益项目伙伴
互联网募捐平台
加入我们
成为专职人员
成为志愿者
成为公益伙伴
你的位置:
首页
>
信息披露
>
管理制度
公告声明
年度报告
审计报告
管理制度
相关证书
荣誉表彰
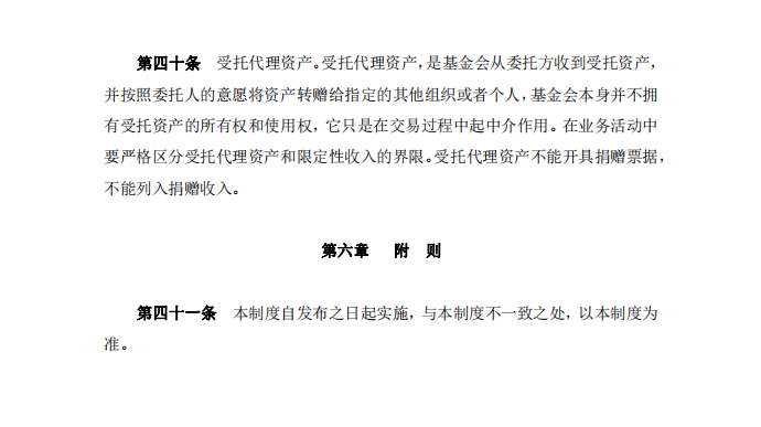
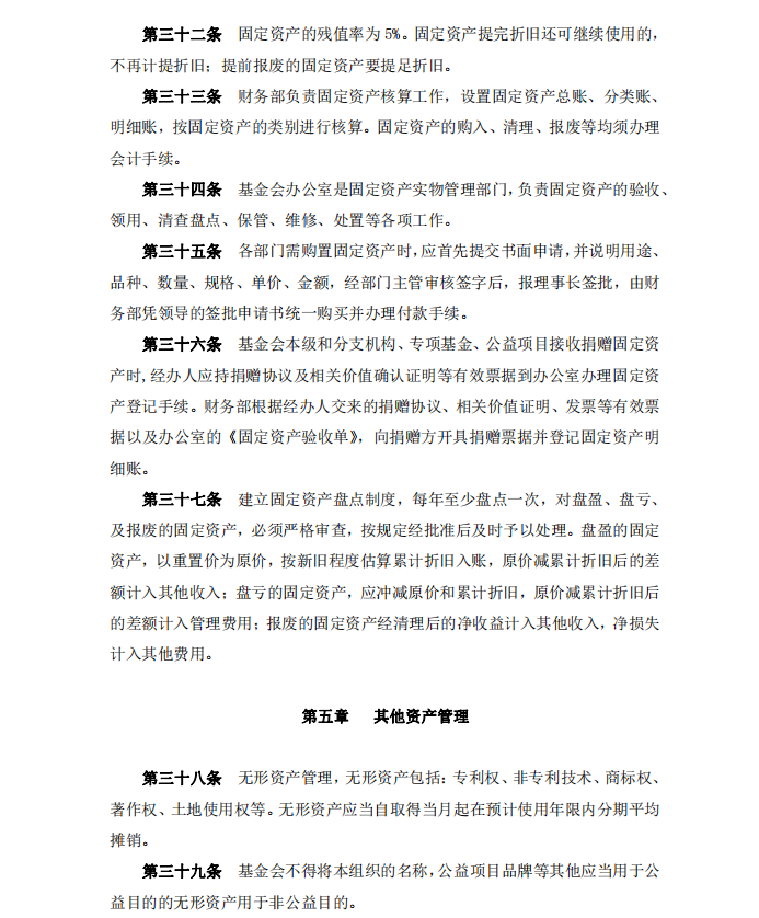
山东华爱慈善基金会资产管理制度
2022-10-29 13:46:09
1156
为您推荐
山东华爱慈善基金会代表机构管理制度
山东华爱慈善基金会物资及服务采购管理制度
山东华爱慈善基金会财务制度
山东华爱慈善基金会资金管理制度
山东华爱慈善基金会非货币捐赠管理制度
联系我们:山东华爱慈善基金会
电话:13256106225
邮箱:sdhacsjjh@163.com
微博:@山东华爱慈善基金会
地 址:山东省济南市历下区舜泰北路567号银丰科技广场14号楼2217
工作时间:9:00-17:00
捐款热线:13256106225